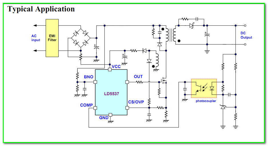
Posted on 08.12.2025 by Evgeniy811 LD5537 datasheet Справочные данные (datasheet) на микросхему LD5537 Назначение: ШИМ-контроллер. Типовая схема включения: Файл в формате pdf. Архив находится на Яндекс-диске. Для скачивания просто кликните по ссылке ниже: